ArcGIS Pipeline Referencing

Measure-based location for the pipeline industry

Series of images including pipeline network maps, a photo of a woman in a hard hat holding a tablet, and pipelines

ArcGIS Pipeline Referencing, Esri's software for pipeline data management, provides industry-specific linear referencing data management for gas and hazardous-liquids pipelines. Easily locate assets and characteristics on your pipeline network and maintain them using tools for route and event loading and editing, geoprocessing, and web services. Perform analysis and reporting with this pipeline geographic information system (GIS) data and expand collaboration by sharing data across your organization. 

Superior linear referencing


With ArcGIS Pipeline Referencing, you can easily locate and manage pipeline assets on or around pipeline networks. It allows you to manage route and event data on a common geographic basis and translate the measures for these features between multiple measure systems such as stations or continuous measures. You can also perform data processing via dynamic segmentation and other analyses.

Information models

Jump-start your implementation with industry-standard models such as the Utility and Pipeline Data Model (UPDM) and the Pipeline Open Data Standard (PODS). Use the predefined feature classes as they are or extend them as needed.

Diagram showing squares connected by lines representing details of features classes in pipeline referencing information model

Enterprise LRS data management

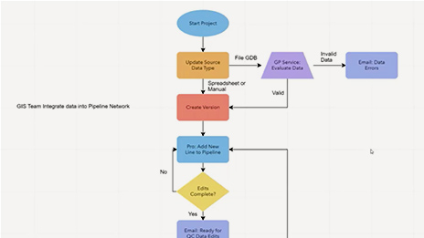
Maintain linear referenced data from across your enterprise in a single linear referencing system (LRS). ArcGIS Pipeline Referencing provides linear referencing capabilities to manage your routes and events on any device or application—including ArcGIS Pro, partner solutions, or other clients—via web services.

Map showing green and blue lines representing a location where pipeline routes converge with a geodatabase can icon

Multiple LRM support

Manage multiple linear referencing methods (LRM) within a single LRS. Reduce data redundancy while supporting various measurement and location methods. Maintain both stationed and continuous measured networks and easily translate measures between those networks for use in analysis and reporting.

Aerial image of green land showing measures of two routes next to a diagram representing multiple linear referencing methods

Route management

In ArcGIS Pipeline Referencing, routes are stored as features, allowing them to be edited and maintained in one system. Additionally, you can utilize out-of-the-box capabilities within ArcGIS such as analytics, machine learning predictions, visualization, and collaboration among colleagues.

Beige map showing two perpendicular routes with numeric measure values next to a blue image of two GPS arrows

Event behavior management

Event behaviors are user-configured rules that manage how events should be updated when the route they're linear referenced against changes in location or measure. These rules are automatically applied, reducing the need to manually update your events when the route changes.

Side by side comparison of the same line feature on a map showing post-edit changes next to merit badge and checklist symbols

2D and 3D support

ArcGIS Pipeline Referencing is a 3D application, allowing the visualization and editing of linear referenced data in both 2D and 3D. You can also choose to apply the measures to your linear referencing system in either 2D or 3D, depending on how the data is modeled within your organization.

A map with pipeline features in three dimensions and several lines next to an inset image of the same map in two dimensions

Integrate enterprise data in an authoritative LRS

Pipeline GIS data management tool that uses linear referencing as the method of location finding

Maintain

Easily visualize and maintain your pipeline networks and associated data with built-in route and event editing tools.

Share

Expand the reach of your pipeline networks by sharing linear referenced data using ArcGIS Enterprise and ArcGIS Online.

Report

Use your linear referenced data to support annual Pipeline and Hazardous Materials Safety Administration (PHMSA) and other ad hoc reporting.

SUCCESS STORY

Data management solution improves operations

Crestwood uses ArcGIS Pipeline Referencing to efficiently edit and maintain pipeline assets.

Read the case study

A pipeline integrity management solution

Previous
Next

Part of ArcGIS

ArcGIS Pipeline Referencing provides a services-based GIS to maintain and edit data in any application, such as ArcGIS Pro or other web apps. You can interact with data; analyze sophisticated network models; and present and share the results in beautiful, color-coded maps.

ArcGIS Enterprise

ArcGIS Enterprise

Experts across your enterprise can edit linear referenced data using ArcGIS Enterprise.

Discover ArcGIS Enterprise
ArcGIS Pro

ArcGIS Pro

Efficiently manage your pipeline network by loading and editing linear referenced data in ArcGIS Pro.

Learn more about ArcGIS Pro
ArcGIS Online

ArcGIS Online

Share linear referenced data with your entire organization to support decision-making and analysis.

Explore ArcGIS Online
ArcGIS Field Maps

ArcGIS Field Maps

Collect linear referenced data in the field using ArcGIS Field Maps and manage it in ArcGIS Pipeline Referencing.

Check out ArcGIS Field Maps

Resources

Access documentation, system requirements, and demo videos to learn more about ArcGIS Pipeline Referencing.

Previous
Next

Contact sales

Please share your information and our sales team will contact you soon. We look forward to communicating with you.

Contact us

Outside the United States